又迎來一年的開學季,一批新生走進了大學校園。新學期,大家都在曬學費,近日,有清華學子曬出學費繳費單,羨煞旁人,國內頂級大學一學年的學費+住宿費僅5900元。
花最少的錢上最好的大學,小時候被家長教育“你好好學習就是省錢了”誠不欺我……

人類的悲喜并不相通。一些民辦大學的同學曬的繳費單就顯得有些“肉疼”:動輒兩三萬的學費,再加上住宿費等其他費用,加起來不是普通家庭可以負擔的了。
大學學費,一向是學生、家長關注的熱點話題,不同大學的學費自然不同,即使是同一所大學,專業不同、入住宿舍不同,收費也會不同,甚至差異巨大。
大學越好,學費越低!
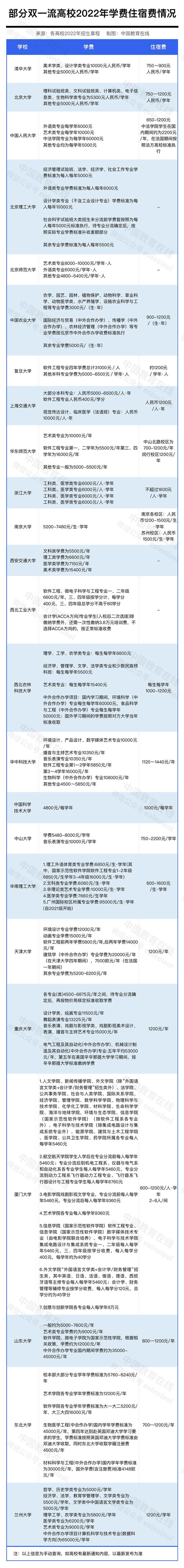
如上所述,清華大學本科新生,學費加住宿等費用合計5900/年(美術、設計學類除外),這還是按住宿費的最高標準900元算的。

△清華大學2022年招生章程
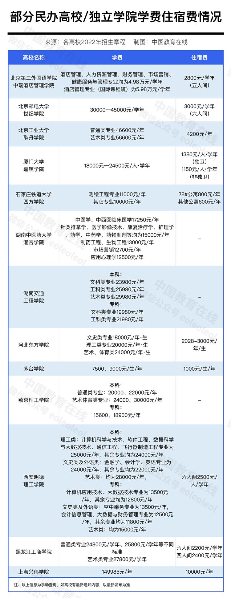
根據網友曬出的繳費單,某地方民辦本科學校學費高達28000/學年,總費用合計33895/學年,其中住宿費就4200。

當然,這還不是最高的。論起學費,某些私立幼兒園,一個月的各種費用超過7000元,讓清華汗顏。幼兒園比中小學貴(私立),中小學(私立)比大學貴,地方民辦大學比公辦、比清華北大貴……我們出現了一系列“學費倒掛”現象。
伴隨這種“學費倒掛”的,往往是質量的“倒掛”。在高校尤其明顯:越是好學校,學費越低。
從中國教育在線統計的部分“雙一流”高校2022年學費情況來看,最低的是中國農業大學農學相關專業,學費僅3000元每學年,這個數字基本已經低于大部分高中的學費了。藝術類專業則較其他專業較高,通常在8000-15000元每年。
住宿費集中在600-1200元每學年之間,且學生可以根據自己的需求自由選擇不同標準的宿舍。在北京寸土寸金的五道口、中關村,清華大學的住宿費一學年僅為750-900元,北京大學為750-1200元,中國人民大學650-1200元,甚至低于天津、西安、重慶、蘭州高校的收費標準。“花最少的錢,讀最好的大學”,真是讓人羨慕嫉妒了!

通常來說,公辦大學由于有國家或地方財政經費支持,學費一般不是很高,普通類專業通常3000-6000元每年。
而民辦大學一般收費較高,整體學費在1萬—6萬每學年不等,也有部分收費較低的高校,如茅臺學院學費有7500、9000元/生/年等不同標準,收費較高的如中瑞酒店管理學院酒店管理專業(國際課程班)每學年學費為5.98萬元,在獨立學院里排在前位。
在民辦大學中,有一所號稱“最貴”民辦學校——上海興偉學院,其學費標準為149985元/年,一年學費近15萬;住宿費為10000元/年。另據介紹,該校設有兩個全日制本科專業(英語專業、國際商務專業),一個年級有60人,全校大約300人左右,90%學生放棄報到。

中外合作辦學高校則是所有大學類型中收費最高的,動輒十幾二十萬的學費標準,堪比出國留學的費用。公辦大學也有中外合作等部分高收費專業,如華中科技大學生物科學(中外合作辦學)專業學費達到10.8萬元/年,相比該校普通專業的學費堪稱“天價”。
當然,這類大學和專業,從教學方式、教育資源到師資隊伍等均與普通高校有所區別,只是不同的選擇罷了。

大學“學費倒掛”,表面上看,是辦學體制的差異導致了這種差異,比如一旦轉公辦,學費就大幅下降。只是,這種學費與質量的倒掛,學費與成本的倒掛,無論如何看,都很有諷刺意味,值得思考。

大學學費誰說了算?
我國高校學費定價采用的是典型的成本分擔模式,并有專門的法律依據。《高等教育法》規定,“高等教育實行以舉辦者投入為主、受教育者合理分擔培養成本、高等學校多種渠道籌措經費的機制”。高校學費體現了受教育者合理分擔、教育公平原則,也符合國際慣例。目前我國高等教育成本的大部分由政府承擔,也就是說,政府說了算。
高校學費定價實踐的直接依據是《高等學校收費管理暫行辦法》和《高等學校教育培養成本監審辦法(試行)》。
“學費倒掛”還有一個原因也不能回避。20多年來,公辦高校學費被死死摁住,這也是導致倒掛的重要原因之一。
據了解,2001~2006年期間,教育部、財政部和國家發改委幾乎每年都專門下發通知,要求“高校學費和住宿費標準要穩定在2000年的水平上,不得提高”;2007年5月,國務院要求,“今后5年各級各類學校的學費、住宿費標準不得高于2006年秋季相關標準。” 到2013年,在教育部2007年出臺的關于高教學費的5年“限漲令”到期之后,高校學費標準調整陸續在多個省份展開。
近幾年來,多地宣布調整公辦普通高校本科學費標準。安徽省最新發布的學費標準較2000年制定的“老標準”有所上漲,同時明確,各公辦普通高校自主決定不超過全部本科專業數20%的優勢專業,執行學費標準上浮政策,上浮幅度最高不超過10%。其中,國家“雙一流”建設學科專業學費標準上浮不超過20%,非藝術類高校藝術類專業不得上浮,農林、民族等特殊專業可自行下浮學費標準等。
合肥工業大學今年公布的收費標準顯示,一般專業學費從2021年的5000元上漲為5500元/生·學年,部分培養成本較高的專業學費由原來的5500元上漲為6050元/生·學年,上漲幅度均為10%,整體調整幅度不大。

此外,近兩年來不少高校宣布實行“學分制學費”,不少學生和家長表示擔憂:是不是就是學費上漲?
事實上,實行學分制收費并不等于漲學費。根據教育部等五部門印發的《關于進一步加強和規范教育收費管理的意見》,經批準實行學分制收費的學校,學生按學分制培養方案正常完成學業所繳納的學費總額原則上不得高于實行學年制的學費總額。
如廈門大學會計學、財務管理等輔修專業按學分收費,每人每學分120元,總學分約為45學分,其一學年的學費即為5400元,與實行學年制的專業收費基本持平。而不少高校要求,每學分的學費不得高于80元。
公辦院校學費漲幅有限,民辦高校則成為漲學費主力。
2018年,泰山科技學院普通本科的學費是11000元/人·學年,普通專科的學費是10000元/人·學年,住宿費是1000元/人·學年;2019年調整后,普通本科學費為17800元/人·學年,普通專科學費為14800元/人·學年,住宿費為2800元/人·學年。學校學費上漲6800元,漲幅超60%。
目前我國公辦高等學校經費收入來源主要是財政撥款和學費收入。在中央部屬高校公布的2022年預算財政撥款情況中,清華大學以中央財政撥款57.96億元排在首位,北京大學51.72億元緊隨其后,財政撥款超過20億元的高校達到24所,絕大多數都是985高校。

除了財政撥款收入,高校年度預算收入主要來源還有事業單位經營收入、其他收入等方面。從2022年度全國高校的預算總收入情況來看,清華大學以362.11億元高居榜首,財政撥款收入僅占學校收入的16.01%。一所好的大學不僅依靠財政撥款,自籌經費的能力更強。
民辦高校沒有國家撥款,多靠每年的學費來維持辦學,所以學費較貴。在住宿費方面,也是根據各校條件來決定的,一些民辦高校的住宿條件比較好,收費也就相對較高。學費和住宿費由民辦高校自主定價,是落實民辦高校辦學自主權的應有之意。

但對于部分院校過高的學費,相關部門也會對民辦大中專院校收費定價行為提出要求。8月19日,湖南省教育廳官網發布《關于進一步規范我省民辦大中專院校收費行為的通知》,要求不得以校企合作辦學名義擅自提高或變相提高學費標準,民辦大中專院校學費、住宿費應保持收費標準相對穩定,民辦大中專院校實行教育收費公示制度。該通知自公布之日起執行,有效期5年。
一些省份還面向民辦高校出臺了一系列優惠政策,如鼓勵金融機構增加民辦學校的貸款額度、呼吁更多的社會力量參與建設民辦高校等,以減少民辦高校對學費收入對過度依賴,抑制民辦大學學費的過快增漲,減輕家長及學生的負擔。
總而言之,學費與質量的倒掛,學費與成本的倒掛,高校學費之間的差距,直接影響著學生上學成本的巨大差距。高考分數和上學的成本是正相關的,越是好學校,學費越低!考入更好的大學,才有可能花最少的錢,受最好的教育。
你的學費是多少?關于大學學費,你有哪些話要說?
① 凡本站注明“稿件來源:中國教育在線”的所有文字、圖片和音視頻稿件,版權均屬本網所有,任何媒體、網站或個人未經本網協議授權不得轉載、鏈接、轉貼或以其他方式復制發表。已經本站協議授權的媒體、網站,在下載使用時必須注明“稿件來源:中國教育在線”,違者本站將依法追究責任。
② 本站注明稿件來源為其他媒體的文/圖等稿件均為轉載稿,本站轉載出于非商業性的教育和科研之目的,并不意味著贊同其觀點或證實其內容的真實性。如轉載稿涉及版權等問題,請作者在兩周內速來電或來函聯系。




教育在線

