大學是現代社會建設發展的生力軍,是國家科學文化的名片,是引領社會發展的重要引擎。大學數量的變化、升格更名的進展、新增大學的建設,都是社會關注的焦點。
隨著我國建成世界規模最大的高等教育體系,進入世界公認的普及化階段,如今開設的大學數量越來越多了,近幾年來,全國各地更是不斷傳出籌建新大學的規劃與方案,那么我國現在共有多少大學呢?十年來新增了多少大學?
十年間,高校數量穩步增長
根據教育部發布《全國高等學校名單》,截至2022年5月31日,全國高等學校共計3013所,相較2012年的2442所,增加了571所,高校數量逐年平穩增長。
從辦學層次上來看,目前我國本、專科院校數量相對均衡,專科院校數量大于本科院校,且隨著高職擴招的進行,差距有加大的趨勢。

在本科層次的高校中,2022年共有1270所,相較2012年的1145所,增加了125所。
在高職(專科)學校中,2022年全國共有1489所,比2012年的1297所增加了192所。
十年,獨立學院數量減少近半
在高校數量增加的同時,我國獨立學院的數量在逐年下降。民辦高校的數量則在經歷平穩增長之后,在2021年開始下降。
教育部發布的數據顯示,2021年全國獨立學院共有164所,占全部本科高校數量(1270所)的12.91%。而在2012年獨立學院還有303所,在當年的本科高校中占比26.46%,十年間,獨立學院減少了近一半。
這也意味著,十年間,我國獨立學院已經完成轉設了139所。

在民辦高校的數量上,2012年,全國民辦高校共有707所,占全國高校總數的比例為28.95%。此后,民辦高校數量平穩增長,在2020年達到771所,是近年來民辦高校數量的頂峰。2021年,全國民辦高校開始下降,共有764所,占全國高校總數的比例25.37%。
十年來,民辦高校在全國高校中的占比逐漸下降。

2020年5月,教育部辦公廳下發《關于加快推進獨立學院轉設工作的實施方案》,提出到2020年末,各獨立學院全部制定轉設工作方案,并推動一批獨立學院實現轉設。
根據統計數據,近兩年超百所獨立學院完成轉設,尤其是2021年,是獨立學院轉設高峰期,一年間就有77所獨立學院轉設。
作為民辦高校的重要組成部分,獨立學院的大批轉設,是民辦高校數量在2021年開始下降的重要原因。
哪里新增高校最多?四川!
著力擴大高校數量、推動高校提質增優,一直是各省市高等教育發展的重要工作,近幾年來,全國各地籌建新大學的動態不斷。
十年間,普通高校數量增長最多的省是哪里?是四川省!該省2022年高校數量(134所)比十年前增加了48所。
除四川外,新增高校數量最多的省份分別是廣東(40所)、江蘇(39所)、河南(36所)、以及湖北(34所)。貴州省的高校數量增長幅度最大,2022年(75所)與十年前相比增加了31所,漲幅為70%。

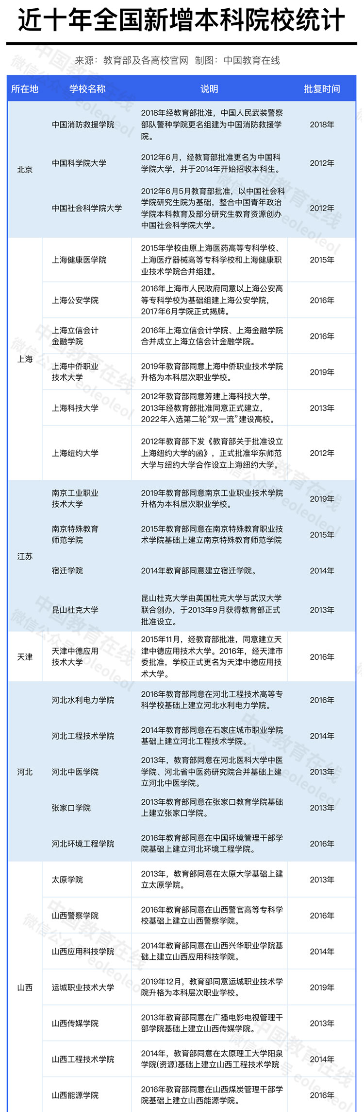
在新增本科院校數量方面,江蘇新增本科高校最多,十年間,從2012年的46所增長到2022年的78所,新增達32所。湖北增加了28所本科,緊隨其后。
其他新增本科院校數量較多的省份有:廣東、浙江分別增加27所,河北新增24所,山東新增21所。




高校總量與實際需求已達到基本平衡
近兩年來,各個省市尤其是經濟發達城市,不斷傳出籌建高校的消息或有最新建設動態,如深圳理工大學、東方理工大學、福耀科技大學、大灣區大學等,還有部分特色大學,如中國中醫科學院大學、康復大學、空天信息大學、深圳海洋大學等。
隨著籌建、新建大學的報道頻繁傳出,不少人發表“大學已經太多了”之類的言論。根據教育部公布的數據,截至2022年5月31日,全國高等學校共計3013所,這個數字來看,目前中國高等學校的總量與實際需求,已經達到了一個基本的平衡。
但與此同時也應看到,高等教育資源分布的不平衡,讓全國至少50%的省市,都太缺“好大學”。高考人數破百萬,省內卻只有2所“雙一流”高校;地處“京津冀”這樣的優異的區位環境,全省卻只有1所“一流學科”建設高校……這樣的“好大學”稀缺省份需要用新建大學、新建高水平大學,來改變高教資源貧瘠的現狀,提升本地的高等教育水平。
本文版權歸中國教育在線所有
轉載請注明“轉載自中國教育在線”
作者:楊菲菲
視覺:曲傳揚
① 凡本站注明“稿件來源:中國教育在線”的所有文字、圖片和音視頻稿件,版權均屬本網所有,任何媒體、網站或個人未經本網協議授權不得轉載、鏈接、轉貼或以其他方式復制發表。已經本站協議授權的媒體、網站,在下載使用時必須注明“稿件來源:中國教育在線”,違者本站將依法追究責任。
② 本站注明稿件來源為其他媒體的文/圖等稿件均為轉載稿,本站轉載出于非商業性的教育和科研之目的,并不意味著贊同其觀點或證實其內容的真實性。如轉載稿涉及版權等問題,請作者在兩周內速來電或來函聯系。




中國教育在線

