安徽省2024年4月高等教育自學考試網上報名將于3月1日至3月5日進行
2024-02-21 來源:教育在線
本文內容僅供參考,包含費用、分數等具體信息以本省教育考試相關部門公告、院校公告、報名系統提示為準。
【導語】教育在線自學考試頻道了解安徽省教育考試院關于印發《安徽省2024年4月高等教育自學考試網上報名將于3月1日至3月5日進行》的通知已公布,具體如下:
安徽省2024年4月高等教育自學考試報名工作將于3月1日9:00至3月5日17:00進行。課程選報核對無誤后可立即進行網上繳費(期間每日23:00至次日1:00是銀行對賬時間,請勿在此期間繳費),網上繳費截止時間:3月5日19:00。
一、考試時間及課程
2024年4月考試時間為4月13-14日。考試課程安排、開考專業、教材版本及自考政策等信息可登錄我院門戶網站(網址:www.ahzsks.cn),在自學考試相關欄目中查詢。
二、報名方式
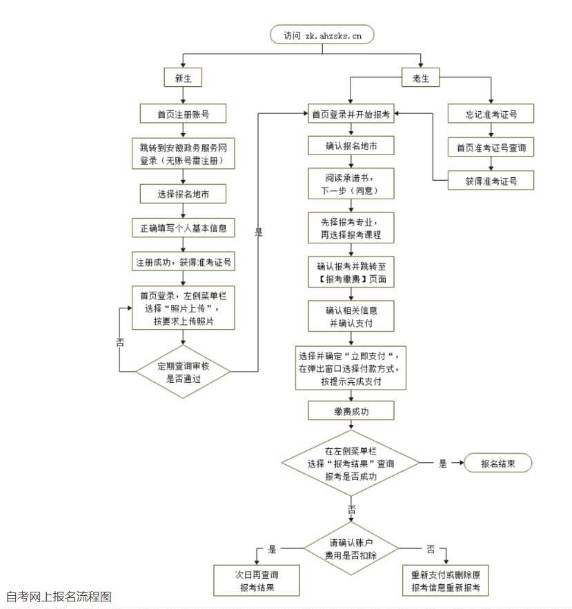
報名網址為http://zk.ahzsks.cn/。系統限定每位考生在報名期間只能報考一次(最多能報四門課程),考生如報考多個專業內課程也必須一次性完成。報名采用網上繳費,繳費成功后,考生無法再進行補報、改報。報名網站不提供教材征訂服務,考生可根據我院公布的教材版本自行購買。
三、新生照片上傳
首次參加自考的新生(或更換地市參考)需要通過報名系統上傳照片,具體方法是:新生在報名網站首頁注冊后,獲取準考證號,用準考證號登錄報名系統,點擊左側菜單欄的“照片上傳”,按要求上傳規定格式的照片。各市教育考試機構(自考辦)后臺進行審核,照片審核通過后方可選擇報考課程和繳費。數碼照片規格見附件1:高等教育自學考試電子圖像采集規范及信息標準。
由于上傳照片需要審核,建議新生在報名截止日前一天完成照片上傳,上傳后次日再次登錄查詢“照片審核結果”,審核不通過可再次上傳直至審核通過。多次審核不通過的可聯系報考所在市教育考試機構(聯系方式見https://www.ahzsks.cn/gdjyzxks/contactus.htm)。未成功上傳電子照片或照片審核不通過的考生,將無法完成報名。
四、特定考生報名
無二代居民身份證的境外人員,首次報考時,須攜帶證件到報考所在地的市級教育考試機構注冊,用注冊后獲得的準考證號在網上報名。有二代居民身份證件的,請直接在網上注冊報名。
公安管理學專業本科為公安行業內委托開考的專業,考生應為我省在職人民警察和公安院校公安專業學生。新生報考該專業時,須由單位開具介紹信并攜帶本人警官證、居民身份證到安徽公安職業學院進行資格審核,審核通過后由審核人將準考證號和專業進行綁定,已綁定專業的考生即可登錄系統進行報考。報考該專業更多信息請咨詢安徽公安職業學院繼續教育中心,電話:0551-65382188;地址:合肥市高新區望江西路559號。
監獄服刑人員第一次報考前,須由監獄管理人員到所在地的市級教育考試機構集體注冊,取得準考證號后再通過報名網站報名;已有準考證號的監獄服刑人員可以直接報名。
服刑期滿獲釋人員若繼續參加考試,請在報考前到所在地的市級教育考試機構更改考試地信息,然后進行網上報名。
五、其他
如有重復性扣款或已繳費但報名未成功的情況,我院會在報名結束一個月左右集中處理退款。報名成功后的考生,于考前3天開始,自行登錄報名網站打印準考證。
附件:1.高等教育自學考試電子圖像采集規范及信息標準
2.自考網上報名流程圖
安徽省教育招生考試院
2024年2月21日
附件1:
高等教育自學考試電子圖像采集規范及信息標準
一、基本要求
1.自學考試電子圖像應使用考生本人近期(一般為一年以內)正面免冠彩色頭像的電子圖像文件。
2.圖像應真實表達考生本人相貌。禁止對圖像整體或局部進行鏡像、旋轉等變換操作。不得對人像特征(如傷疤、痣、發型等)進行技術處理。
3.圖像應對焦準確、層次清晰、色彩真實、無明顯畸變。
4.除頭像外,不得添加邊框、文字、圖案等其他內容。
二、拍照要求
1.背景:應均勻無漸變,不得有陰影、其他人或物體。可選用淺藍色(參考值RGB;100,197,255;)、白色(參考值RGB;255,255,255;)或淺灰色(參考值RGB;240,240,240;)。
2.人物姿態與表情:坐姿端正,表情自然,雙眼自然睜開并平視,耳朵對稱,左右肩膀平衡,嘴唇自然閉合。
3.眼鏡:常戴眼鏡者應佩戴眼鏡,但不得戴有色(含隱形)眼鏡,鏡框不得遮擋眼睛,眼鏡不能有反光。
4.佩飾及遮擋物:不得使用頭部覆蓋物(宗教、醫療和文化需要時,不得遮擋臉部或造成陰影)。不得佩戴耳環、項鏈等飾品。頭發不得遮擋眉毛、眼睛和耳朵。不宜化妝。
5.衣著:應與背景色區分明顯。避免復雜圖案、條紋。
三、照明光線
1.照明光線均勻,臉部曝光均勻,無明顯可見或不對稱的高光、光斑,無紅眼。
2.建議配置光源兩只(色溫5500K-5600K),擺設高度與被拍攝人肩部同高,角度為左右各45度,朝向對準被拍攝人頭部,距離被拍攝人1.5米-2米。
四、電子圖像文件
1.電子圖像文件規格為寬480像素*高640像素,分辨率300dpi,24位真彩色。應符合JPEG標準,壓縮品質系數不低于60,壓縮后文件大小一般在20KB至40KB。文件擴展名應為JPG。
2.人像在圖像矩形框內水平居中,左右對稱。頭頂發際距上邊沿50像素至110像素;眼睛所在位置距上邊沿200像素至300像素;臉部寬度(兩臉頰之間)180像素至300像素。
附件2:

熱門推薦:
自考有疑問、不知道如何選擇主考院校及專業、不清楚自考當地政策,點擊立即了解>>
推薦閱讀:












