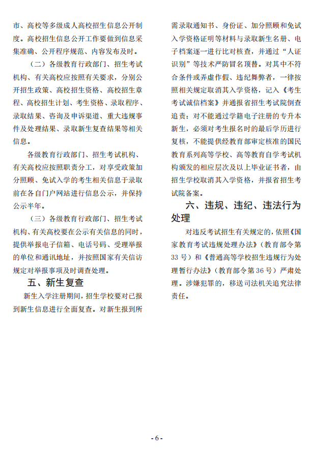
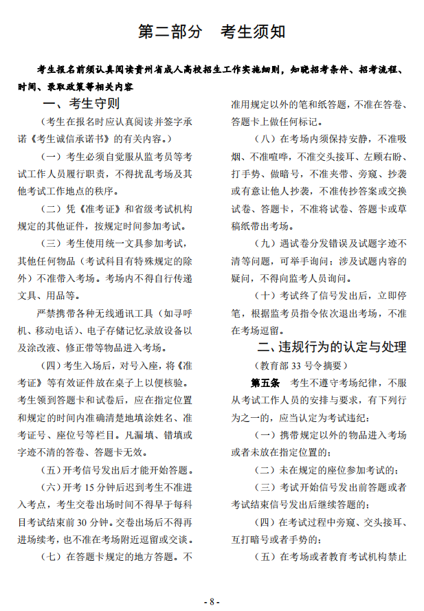
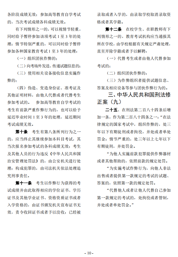
2023年貴州省成人高校考試招生考生必讀
2023-09-08 來源:教育在線
【導語】教育在線成考頻道從貴州省教育招生考試院了解到《2023年貴州省成人高校考試招生考生必讀》已經公布,具體如下:
2023年貴州省成人高校考試招生考生必讀










附件:
熱門推薦:
成人高考有疑問、不知道如何選擇主考院校及專業、不清楚成考當地政策,點擊立即了解>>
推薦閱讀:
2023-09-08 來源:教育在線
【導語】教育在線成考頻道從貴州省教育招生考試院了解到《2023年貴州省成人高校考試招生考生必讀》已經公布,具體如下:
2023年貴州省成人高校考試招生考生必讀










附件:
熱門推薦:
成人高考有疑問、不知道如何選擇主考院校及專業、不清楚成考當地政策,點擊立即了解>>
推薦閱讀:
(一)由于考試政策等各方面情況的不斷調整與變化,本網站所提供的考試信息僅供參考,請以權威部門公布的正式信息為準。
(二)本網站在文章內容出處標注為其他平臺的稿件均為轉載稿,免費轉載出于非商業性學習目的,歸原作者所有。如您對內容、版權等問題存在異議請與本站聯系,我們會及時進行處理解決。


